您創業 我服務
園區優勢
Advantages of the park
新聞中心
News center
云上園區
Cloud on the park
紅色聚創
Red poly gen
Search for
TOP
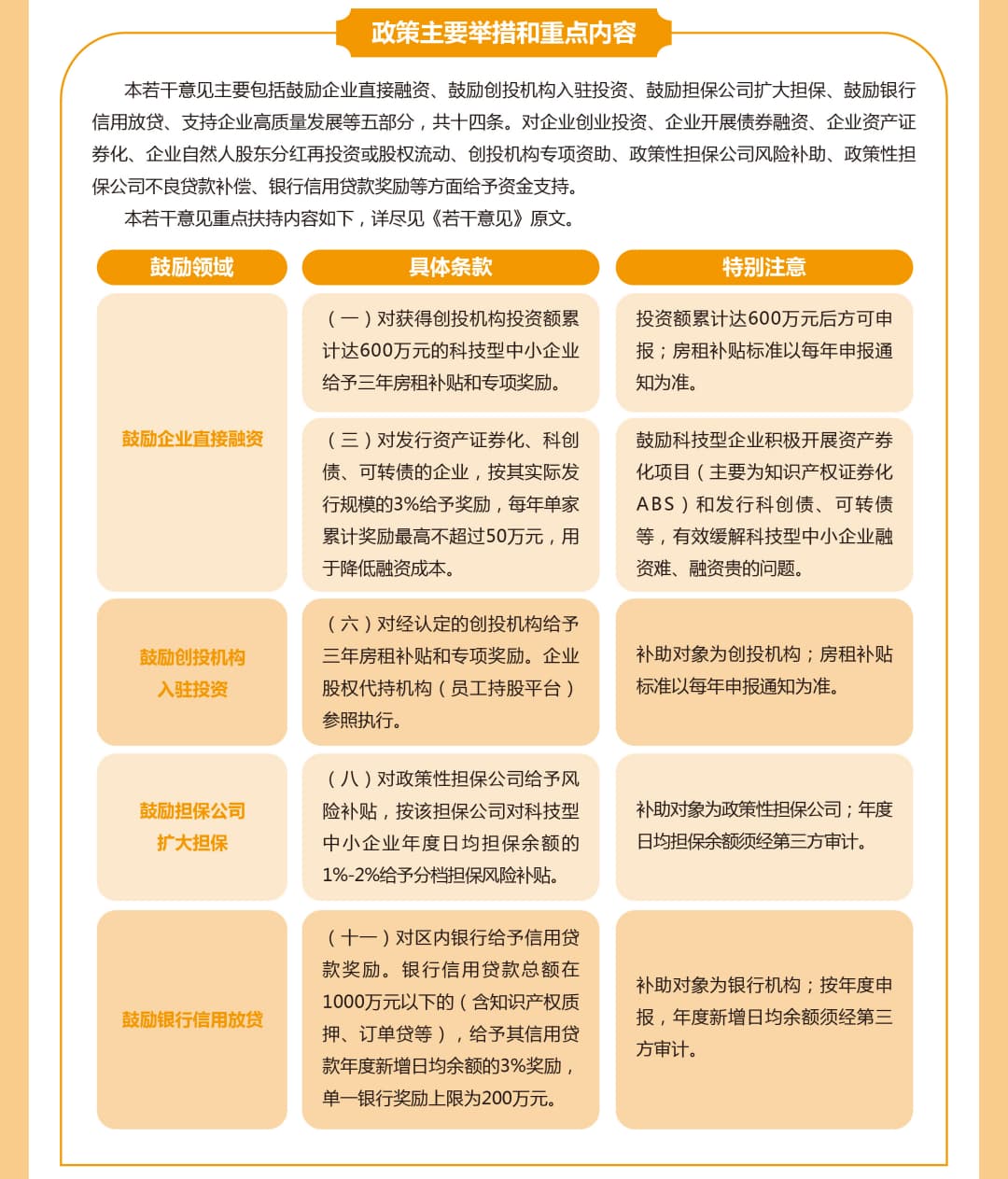
一圖讀懂|《關于進一步支持科技型中小企業融資的若干意見》政策解讀
2025-05-13
首頁
加入我們
聯系我們
客服熱線
公司地址:杭州市濱江區西興街道江陵路88號3幢8樓
Follow us:
浙公網安備 33010802004011號